The effect of prolactin concentration on the efficacy of storing isolated porcine kidneys in a modified Biolasol solution

Authors

  • Aneta Ostróżka-Cieślik Medical University of Silesia in Katowice, Department of Pharmaceutical Technology, Kasztanowa 3, 41-200 Sosnowiec, Poland https://orcid.org/0000-0002-5179-1370 (unauthenticated)
  • Barbara Dolińska Medical University of Silesia in Katowice, Department of Pharmaceutical Technology, Kasztanowa 3, 41-200 Sosnowiec, Poland “Biochefa” Pharmaceutical Research and Production Plant, Kasztanowa 3, 41-200 Sosnowiec, Poland http://orcid.org/0000-0003-3035-7417 (unauthenticated)
  • Florian Ryszka “Biochefa” Pharmaceutical Research and Production Plant, Kasztanowa 3, 41-200 Sosnowiec, Poland

DOI:

https://doi.org/10.21164/pomjlifesci.665

Keywords:

Biolasol, kidney, perfusion, preservation, prolactin

Abstract

Introduction: Biolasol is a solution developed in Poland for flushing the kidneys, liver, heart and pancreas by simple hypothermia method prior to transplantation. The solution supports the cellular integrity of grafts during ischemia-reperfusion injury (IRI).

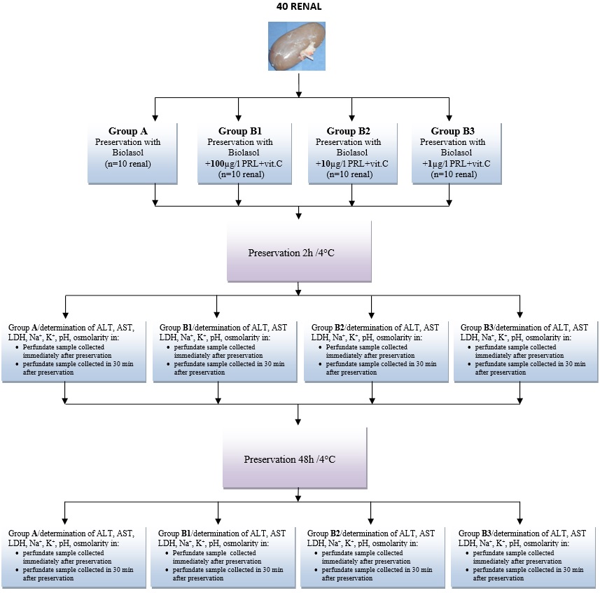
The aim of the study was to evaluate the impact of the concentration of prolactin added to Biolasol on selected biochemical parameters of kidney injury.

Materials and methods: Biolasol was modified by the addition of prolactin at 1 μg/L, 10 μg/L and 100 μg/L and by ascorbic
acid at 0.5 mmol/L. After 2 h and 48 h of storage, the levels of alanine aminotransferase, aspartate aminotransferase, lactate dehydrogenase enzymes, sodium and potassium concentrations, pH and osmolarity parameters were assessed in the perfusates.

Results: The addition of prolactin to Biolasol significantly improves the biochemical parameters of grafts in the models of rinsing, perfusion and reperfusion of isolated porcine kidneys.

Conclusions: The study indicates the nephroprotective role of Biolasol with the addition of vitamin C and prolactin at a 100 μg/L.

Downloads

Download data is not yet available.

References

Ryszka F, Cierpka L, Dolińska B. A solution for organ and tissue perfusion, preservation and reperfusion. Polish patent P.375516. 2005.

Ryszka F, Dolińska B, Leszczyńska L, Cierpka L, Smorąg Z. Composition added to infusion solutions. Polish patent application, RP: P.401116. 2012.

Ryszka F, Dolińska B, Leszczyńska L, Cierpka L, Smorąg Z. Composition added to infusion solutions. European patent application, UE: PCT/PL2013/000118. 2013.

Dolińska B, Ostróżka-Cieślik A, Caban A, Cierpka L, Ryszka F. Comparing the effect of Biolasol® and HTK solutions on maintaining proper homeostasis, indicating the kidney storage efficiency prior to transplantation. Ann Transplant 2012;17(2):74-8.

Cierpka L, Ryszka F, Dolińska B, Smorąg Z, Słomski R, Wiaderkiewicz R, et al. Biolasol: novel perfusion and preservation solution for kidneys. Transplant Proc 2014;46(8):2539-41.

Jozwik A, Domagala P, Kieszek R, Wszola M, Bieniasz M, Serwanska-Swietek M, et al. Storage kidneys prior to transplantation using first polish preservation solution “Biolasol” – preliminary report. Am J Transplant 2016;16 Suppl 3.

Parada-Turska J, Targońska-Stępniak B, Majdan M. Prolaktyna w układowych chorobach tkanki łącznej. Postepy Hig Med Dosw 2006;60:278-85.

Freeman ME, Kanyicska B, Lerant A, Nagy G. Prolactin: structure, function, and regulation of secretion. Physiol Rev 2000;80(4):1523-631.

Ben-Jonathan N, LaPensee CR, LaPensee EW. What can we learn from rodents about prolactin in humans? Endocr Rev 2008;29(1):1-41.

Vera-Lastra O, Jara LJ, Espinoza LR. Prolactin and autoimmunity. Autoimmun Rev 2002;1(6):360-4.

Ben-Jonathan N, Hugo ER, Brandebourg TD, LaPensee CR. Focus on prolactin as a metabolic hormone. Trends Endocrinol Metab 2006;17(3):110-6.

Dolińska B, Łopata K, Ryszka F. Prolaktyna i inne regulatory wchłaniania wapnia. Ann Acad Med Silesien 2012;66(1):52-6.

Mountjoy K, Cowden EA, Dobbie JW, Ratcliffe JG. Prolactin receptors in the rat kidney. J Endocrinol 1980;87(1):47-54.

Sakai Y, Hiraoka Y, Ogawa M, Takeuchi Y, Aiso S. The prolactin gene is expressed in the mouse kidney. Kidney Int 1999;55(3):833-40.

Aleksandrova MI, Kushnareva NS, Smirnova OV. Prolactine receptor expression in kidney tissue of female rats with cholestasis: the effect of hyperprolactinemia. Bull Exp Biol Med 2012;153(4):448-51.

Ostróżka-Cieślik A, Dolińska B, Ryszka F. The Effect of Modified Biolasol Solution on the Efficacy of Storing Isolated Porcine Kidneys. Biomed Res Int 2018. pii: 7465435.

Ostróżka-Cieślik A, Dolińska B, Ryszka F. Influence of antioxidants on the stability of Biolasol®. Acta Pol Pharm 2017;74(4):1215-20.

Meyer DJ, Harvey JW. Veterinary laboratory medicine: interpretation and diagnosis. 3rd ed. Philadelphia: Saunders; 2004.

Engelking L. Textbook of veterinary physiological chemistry. 2nd ed. Oxford: Elsevier; 2010.

Lameire N, Van Biesen W, Vanholder R. Acute renal failure. Lancet 2005;365(9457):417-30.

Szutowicz A, Raszei-Specht A, editors. Diagnostyka laboratoryjna. T. 1. Gdańsk: Gdański Uniwersytet Medyczny; 2009.

Korte C, Garber JL, Descourouez JL, Richards KR, Hardinger K. Pharmacists’ guide to the management of organ donors after brain death. Am J Health Syst Pharm 2016;73(22):1829-39.

Szulc-Musioł B, Dolińska B, Jasik K, Ryszka F. Effect of Prolactin on Biochemical and Morphological Parameters of Rabbit Liver in Warm Ischemia. Transplant Proc 2018;50(7):2229-34.

Ryszka F, Dolińska B, Caban A, Ostróżka-Cieślik A, Budziński G, Krzysztofik M, et al. Hepatoprotective effect of prolactin and cysteine contained in perfusion and preservation solutions on porcine liver stored in simple hypothermia. Transplant Proc 2011;43(8):2882-6.

Budziński G, Suszka-Świtek A, Dec R, Caban A, Wystrychowski W, Oczkowicz G, et al. Adrenaline and dopamine in porcine livers after cold preservation with University of Wisconsin histidine-tryptophan-ketoglutarate, prolactin-modified histidine-tryptophan-ketoglutarate solutions. Transplant Proc 2011;43(8):2895-6.

Ryszka F, Dolińska B, Czyż K, Jelińska M, Strabel A, Bocheńska J. Effect of Recombinant Human Prolactin Addition to Biolasol Solution on Biochemical Indicators in Perfundates of Porcine Kidneys. Transplant Proc 2016;48(5):1824-8.

Thébault S. Potential mechanisms behind the antioxidant actions of prolactin in the retina. Exp Eye Res 2017;160:56-61.

Tallet E, Fernandez I, Zhang C, Salsac M, Gregor N, Ayoub MA, et al. Investigation of prolactin receptor activation and blockade using time-resolved fluorescence resonance energy transfer. Front Endocrinol (Lausanne) 2011;2(29):1-17.

Yamamoto T, Mita A, Ricordi C, Messinger S, Miki A, Sakuma Y, et al. Prolactin supplementation to culture medium improves beta-cell survival. Transplantation 2010;89(11):1328-35.

Nardelli TR, Vanzela EC, Benedicto KC, Brozzi F, Fujita A, Cardozo AK, et al. Prolactin protects against cytokine-induced beta-cell death by NFκB and JNK inhibition. J Mol Endocrinol 2018;61(1):25-36.

Greenlee MM, Mitzelfelt JD, Duke BJ, Al-Khalili O, Bao HF, Eaton DC. Prolactin stimulates sodium and chloride ion channels in A6 renal epithelial cells. Am J Physiol Renal Physiol 2015;308(7):F697-F705.

Ibarra F, Crambert S, Eklöf AC, Lundquist A, Hansell P, Holtbäck U. Prolactin, a natriuretic hormone, interacting with the renal dopamine system. Kidney Int 2005;68(4):P1700-7.

Morrissey SE, Newth T, Rees R, Barr A, Shora F, Laycock JF. Renal effects of recombinant prolactin in anaesthetized rats. Eur J Endocrinol 2001;145(1):65-71.

Roberts JR. The effect of acute or chronic administration of prolactin on renal function in feral chickens. J Comp Physiol B 1998;168:25-31.

Caban A, Dolińska B, Oczkowicz G, Budziński G, Ostróżka-Cieślik A, Krzysztofik M, et al. The effect of HTK solution modification by addition of prolactin on biochemical indices reflecting ischaemic damage to porcine kidney. Transplant Proc 2010;42(10):3981-3.

Grattan DR. The Eyes Have it! Protective Role of Prolactin in the Retina. EBioMedicine 2016;8:26-7.

Downloads

Published

2020-09-18

Most read articles by the same author(s)