Severe neurological complications in an infant during vitamin B12 deficiency treatment: a case report

Authors

  • Alicja Leśniak Pomeranian Medical University in Szczecin, Department of Pediatrics, Endocrinology, Diabetology, Metabolic Diseases and Cardiology of the Developmental Age at Independent Public Hospital, Unii Lubelskiej 1, 71-252 Szczecin, Poland https://orcid.org/0000-0002-0760-5120 (unauthenticated)
  • Michał Patalan
  • Magdalena Sieńko
  • Iwona Stecewicz
  • Mieczysław Walczak
  • Maria Giżewska

DOI:

https://doi.org/10.21164/pomjlifesci.913

Keywords:

cobalamin deficiency, vitamin B12 supplementation, involuntary movements, infant, anemia.

Abstract

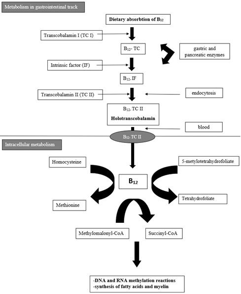
Disorders of metabolism of vitamin B12 known as cobalamin can be manifested in children by numerous symptoms. They result from dysfunction of many systems, including the central nervous system. The most common cause of cobalamin deficiency in infants is inadequate supplementation of the vitamin with food. This mainly affects children who are exclusively breastfed by mothers who follow a diet with insufficient supplementation of vitamin B12, including an imbalanced vegetarian or vegan diet. Adequate vitamin B12 supplementation is essential for proper growth and development of a child. However, attempts to compensate for severe vitamin B12 deficiency can paradoxically lead to severe adverse reactions to cobalamin treatment. We present a case of a 10-month-old boy with global developmental delay, muscle hypotonia and profound cobalamin deficiency with megaloblastic anemia. The boy developed pathological neurological signs after intramuscular injections of vitamin B12. The symptoms included muscle tremors of the upper extremities, head, tongue and lips. A broad differential diagnosis including inborn errors of metabolism and other genetic disorders is discussed. We describe treatment that led to complete resolution of symptoms related to side effects of B12 therapy. The patient's psychomotor development during over one year of clinical follow-up is also analyzed.

Downloads

Download data is not yet available.

References

Blau N, Duran M, Gibson KM, Dionisi-Vici C, editors. Physician’s guide to the diagnosis, treatment, and follow-up of inherited metabolic diseases. New York, Dordrecht, London: Springer; 2014. p. 205-18. doi: 10.1007/978-3-642-40337-8.

Kośmider A, Czaczyk K. Witamina B12 – budowa, biosynteza, funkcje i metody oznaczania. Żywn Nauka Technol Jakość 2010;5(72):17-32.

Bernstein LE, Rohr F, van Calcar S, editors. Nutrition management of inherited metabolic diseases: lessons from Metabolic University. 2nd ed. Cham: Springer; 2022. p. 383-4.

Albrecht K, Matysiak M. Zalecenia dietetyczne w profilaktyce i leczeniu nierozrostowych chorób układu krwiotwórczego. Nowa Pediatr 2018;22(3):60-9. doi: 10.25121/NP.2018.22.3.60.

Martini L, Pecoraro L, Salvottini C, Piacentini G, Atkinson R, Pietrobelli A. Appropriate and inappropriate vitamin supplementation in children. J Nutr Sci 2020;9:e20. doi: 10.1017/jns.2020.12.

Pankiewicz A, Adamowicz-Salach A, Karwacki MW, Pawelec K, Albrecht K, Celi E, et al. Analiza obrazu klinicznego niedokrwistości z niedoboru witaminy B12 u dzieci. Nowa Pediatr 2019;23(1):40-6. doi: 10.25121/NP.2019.23.1.40.

Dror DK, Allen LH. Effect of vitamin B12 deficiency on neurodevelopment in infants: current knowledge and possible mechanisms. Nutr Rev 2008;66(5):250-5. doi: 10.1111/j.1753-4887.2008.00031.x.

Ozer EA, Turker M, Bakiler AR, Yaprak I, Ozturk C. Involuntary movements in infantile cobalamin deficiency appearing after treatment. Pediatr Neurol 2001;25(1):81-3. doi: 10.1016/s0887-8994(01)00289-2.

Patiroglu T, Unal E, Yildirim S. Infantile tremor syndrome associated with cobalamin therapy: a case report. Clin Neurol Neurosurg 2013;115(9):1903-5. doi: 10.1016/j.clineuro.2013.05.014.

Carman KB, Belgemen T, Yis U. Involuntary movements misdiagnosed as seizure during vitamin B12 treatment. Pediatr Emerg Care 2013;29(11):1223-4. doi: 10.1097/PEC.0b013e3182aa475e.

Dror DK, Allen LH. Vitamin B-12 in human milk: a systematic review. Adv Nutr 2018;9(Suppl 1):358S-66S. doi: 10.1093/advances/nmx019.

Chandra J, Dewan P, Kumar P, Mahajan A, Singh P, Dhingra B, et al. Diagnosis, treatment and prevention of nutritional anemia in children: recommendations of the Joint Committee of Pediatric Hematology–Oncology Chapter and Pediatric and Adolescent Nutrition Society of the Indian Academy of Pediatrics. Indian Pediatr 2022;59(10):782-801.

Baroni L, Goggi S, Battagliano R, Berveglieri M, Fasan I, Filippin D, et al. Vegan nutrition for mothers and children: practical tools for healthcare providers. Nutrients 2018;11(1):5. doi: 10.3390/nu11010005.

Zanus C, Alberini E, Costa P, Colonna F, Zennaro F, Carrozzi M. Involuntary movements after correction of vitamin B12 deficiency: a video case report. Epileptic Disord 2012;14(2):174-80. doi: 10.1684/epd.2012.0507.

Khayat W, Hackett A, Shaw M, Ilie A, Dudding-Byth T, Kalscheuer VM, et al. A recurrent missense variant in SLC9A7 causes nonsyndromic X-linked intellectual disability with alteration of Golgi acidification and aberrant glycosylation. Hum Mol Genet 2019;28(4):598-614. doi: 10.1093/hmg/ddy371.

Downloads

Additional Files

Published

2023-03-28